핵심 개념 비교
| 항목 | 확률 함수 (Probability Function) | 우도 함수 (Likelihood Function) |
| 입력(고정) | 모수(모델) θ | 데이터 x |
| 출력(변화) | 데이터 x의 확률값 | 모수 θ 의 적합도 |
| 해석 | 주어진 모수로 특정 데이터가 나올 확률 | 고정된 데이터를 주고, 그걸 가장 잘 설명하는 모수를 추정 |
| 표기법 | P(x∣θ) | L(θ∣x)=P(x∣θ) |
| 목적 | 관측값의 확률 해석 | 최적의 θ\theta를 찾기 위한 최적화 (MLE 등) |
Example
상황:
- 동전을 던졌을 때 앞면이 나올 확률이 θ\theta라고 하자.
- 10번 던졌더니 7번 앞면, 3번 뒷면이 나왔다.
확률 함수:
만약 θ=0.5\theta = 0.5 라면, "앞면 7번 나올 확률은?"
$$P(x = 7 \mid \theta = 0.5) = \binom{10}{7} \cdot (0.5)^7 \cdot (0.5)^3$$
→ 여기서는 $\theta = 0.5$가 고정, $x=7$이라는 사건의 확률을 계산
우도 함수:
관측값 x=7x = 7이 고정됐을 때, 가장 그럴듯한 θ\theta는?
$$L(\theta \mid x = 7) = \binom{10}{7} \cdot \theta^7 \cdot (1 - \theta)^3$$
→ $theta$가 변수이고, $x=7$은 고정된 데이터
→ 이걸 최대화하는 $\theta$를 찾는 것이 최대우도추정(MLE)
정리하면
확률 함수는: "이 모수로 이 결과가 나올 확률은 얼마나 될까?"
우도 함수는: "이 결과를 설명해줄 가장 적절한 모수는 무엇일까?"

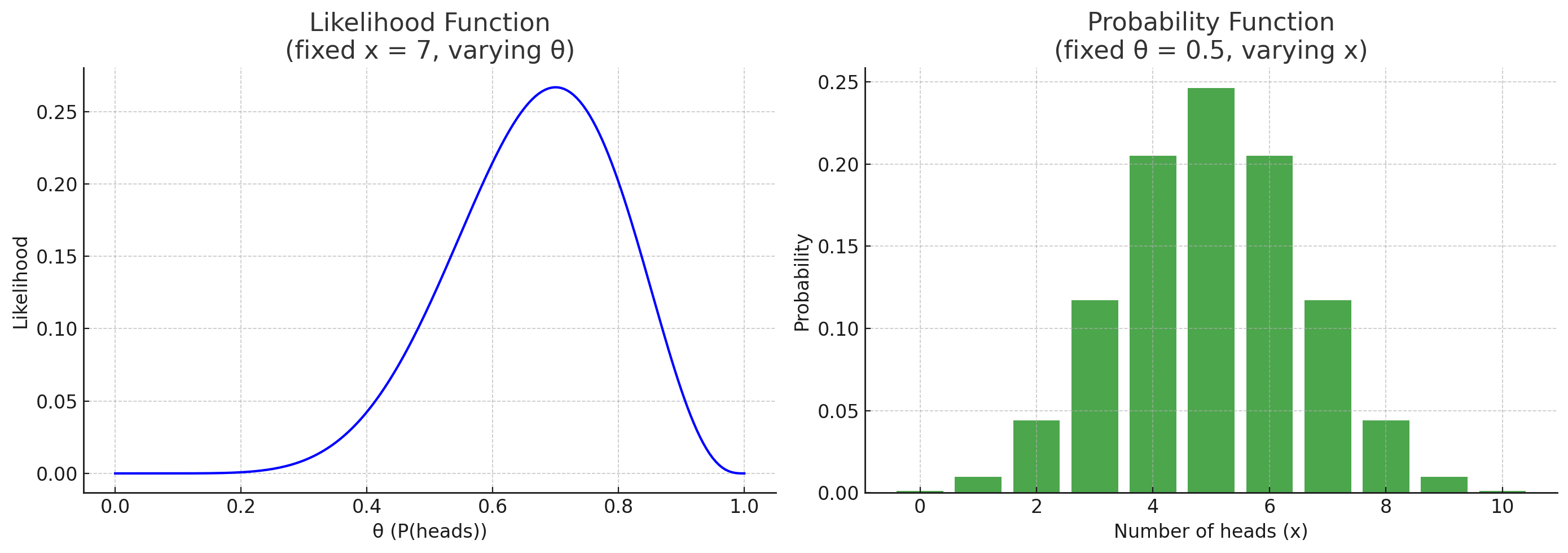
(좌측 그래프) 우도 함수: Likelihood Function
- x = 7이 고정된 관측값입니다.
- $\theta$ 값을 0부터 1까지 변화시키면서 "x = 7이 얼마나 그럴듯한가?"를 측정한 것입니다.
- 즉, 각 $\theta$에 대해 : $$L(\theta \mid x = 7) = P(x = 7 \mid \theta)$$
- 이 곡선은 "이 관측 데이터를 가장 잘 설명하는 $\theta$는 무엇인가?"를 알려줍니다.
- 가장 높이 찍힌 $\theta$가 최대우도추정(MLE) 결과입니다.
(우측 그래프) 확률 함수: Probability Function
- $\theta = 0.5$를 고정하고, 가능한 모든 x값(0~10)에 대해 확률을 계산한 것입니다.
- 각 x에 대해:$$P(x \mid \theta = 0.5)$$
- 이 그래프는 동전의 앞면 확률이 0.5일 때, 각각의 앞면 개수 x가 나올 확률 분포를 보여줍니다.

위 그래프는 클래스 $Y = \text{No}$ 일 때의 정규분포 곡선입니다.
이때 관측값 $x = 120$ 에서의 우도(likelihood) 값은 다음과 같이 계산됩니다:
계산 공식 (정규분포 기반 우도)
$$P(X_i = x \mid Y = y) = \frac{1}{\sqrt{2\pi\sigma^2}} \exp\left( -\frac{(x - \mu)^2}{2\sigma^2} \right)$$
- $\mu = 110$ (평균)
- $\sigma^2 = 2975$ (분산)
- $x = 120$ (관측값)
계산 결과:
$$P(X = 120 \mid Y = \text{No}) \approx \boxed{0.00719}$$
해석
- 이 값은 "클래스가 No일 때, 속성 X가 120일 가능성"을 정규분포의 밀도 함수 값으로 나타낸 것입니다.
- 즉, 우도는 "이 x값이 해당 클래스에서 얼마나 자연스럽게 나오는지"를 수치로 보여줍니다.
'AI & Data Analysis > Deep Learning' 카테고리의 다른 글
| [F1 score] Macre vs. Micro vs. Weighted (0) | 2025.05.28 |
|---|---|
| Logistic Regression vs. Neural Network (with hidden layers) (0) | 2025.04.22 |
| [Gini Index] Class Probability Graph (0) | 2025.04.21 |
| [Asymmetric Attributes] Concepts (0) | 2025.04.18 |
| [Law of Large Numbers] Key Concepts (0) | 2025.04.17 |